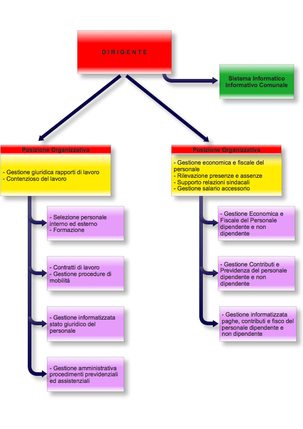
27 Novembre 2010 Risorse Umane – Formazione – Sistema informativo informatico comunale Segretario Generale: Dott. Giovanni Moscatiello (ad interim) Organigramma Processi Programmazione, selezione e formazione del personale – Collocamento a riposoControllo e gestione della spesa del personaleRilevazione presenze ed elaborazione del salario accessorio – Relazioni sindacali,Sistema informativo informatico comunale